由于缺少BIM模式下二维视图的交付指导方法,部分企业对于BIM模式下二维视图交付的理解还存在一些误区。有的企业放弃BIM模型直接生成可交付二维视图的功能,有的企业则花费大量精力在BIM环境下进行二维视图的后期合规处理。
对于现阶段BIM模式下二维视图的交付模式,既不能一味要求BIM模型生成的二维视图必须完全符合现有二维制图标准,也不能否认BIM模型可直接生成二维视图的价值。应该根据BIM技术的优势与特点,制定出现阶段合理的BIM模式下二维视图的交付模式。
实际上,国内部分设计院,已经尝试了经过与业主确认,通过部分调整二维制图标准,使得在方案设计、初步设计阶段由BIM模型导出的视图可以直接作为阶段交付物。同时,交付模式的变化也将带来企业现有工作模式及人员组织的改变。
基于对BIM技术的理解,及对国内外BIM成功案例的分析,我们提出现阶段BIM模式下二维图纸的交付模式。它包括BIM模型生成二维视图的审核原则、BIM模型生成二维视图的交付范围、BIM模型生成二维视图的工作模式及可能的人员变化。
1.BIM模型生成二维视图的审核原则
现阶段对于通过BIM模型生成二维视图的审核原则应为二维视图能够完整、准确、清晰地表达设计意图与具体设计内容,并以此原则合理把握交付要求的尺度。审核过程中,如果过度追求图纸美观以及原有的表达习惯,意味着需要花费大量精力对生成的图纸进行修补,或是将BIM模型生成的视图导出到传统二维工具中进行深化设计。这些都会造成出图环节中的大量浪费,同时也会造成图纸与BIM模型间的关联性被破坏,故而得不偿失。
2.BIM模型生成二维视图的交付范围
目前,不是所有交付图纸都适合由BIM软件直接生成,应根据BIM技术的优势及特点,确定能够通过BIM模型直接生成二维视图的交付范围。
(1)应针对模型及构件确定BIM模型生成二维视图。可以自动生成二维视图的,就不必为了达到出图的需求,在模型中过多细化构件的几何特征。
(2)BIM模型生成二维视图的重点,应放在二维绘制难度较大的立面图、剖面图、透视图等方面,这样才能够更准确地表达设计意图,有效解决二维设计模式下存在的问题,真正体现BIM技术在出图方面的价值。例如,在原有二维设计模式下,图纸审查中常出现剖面图数量不够,表示的建筑构件过少,图形表达方式不正确等问题,BIM技术就可以有效地解决这个问题。
(3)方案设计阶段的交付图纸主要用于方案审核、初步设计阶段的交付图纸主要用于阶段性审核,如果业主和政府审批部门可接受所用BIM软件的现有二维视图表达方式,则可采用BIM模型生成总平面图、各专业平面图、立面图等二维视图直接作为交付物。这样不仅能够减少对图纸细节处理的大量工作,提高出图效率,更重要的是能够保持模型与图纸间良好的关联性,在后续修改中可以保持图纸与模型信息的一致性,避免多处修改可能产生的错误。
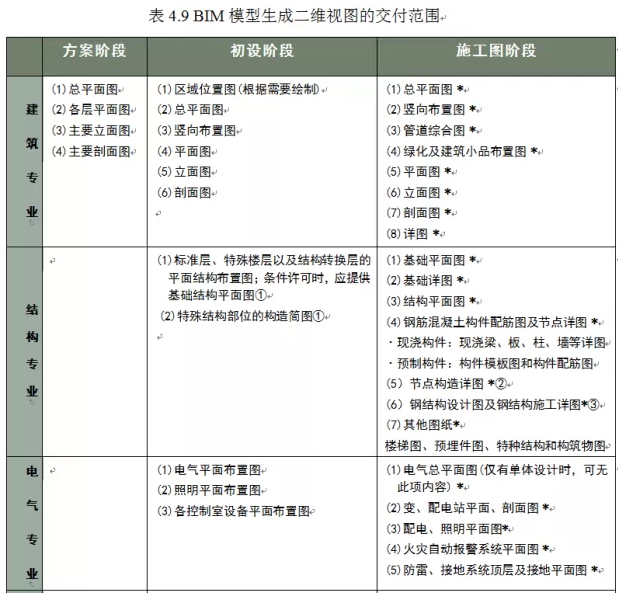
针对方案设计、初步设计、施工图阶段,我们提出了通过BIM模型生成二维视图的交付范围,如表4.9所示。



BIM建筑网