关于《绿色施工推广应用技术公告(征求意见稿)》的公示
为鼓励建筑施工领域科技创新,推动建筑施工环节科技进步,实现建筑全生命期绿色发展目标,根据《建设领域推广应用新技术管理规定》(建设部令第109号),我们组织编制了《绿色施工推广应用技术公告(征求意见稿)》(以下简称《技术公告》),现予以公示。
任何单位和个人对《技术公告》中推广应用技术存在异议的,都可以书面提出意见。单位意见须加盖公章,个人意见须署真实姓名、身份证号和联系电话。公示期截止到8月30日。
联系人:住房城乡建设部建筑节能与科技司
安宇 电话:010-58933282
附件:《绿色施工推广应用技术公告(征求意见稿)》
建筑节能与科技司
2017年8月17日
绿色施工推广应用技术公告
前 言
发展绿色建筑是落实国家“十三五”发展规划的重要举措。建筑施工阶段是实现建筑全生命期绿色发展的重要环节,施工阶段技术创新和建设模式创新是建筑施工阶段实现绿色发展目标的基础支撑,是实现建筑行业转型升级的重要保障。
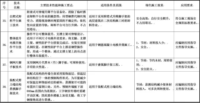
近些年来,各级住房城乡建设行政主管部门相继出台了倡导和推动绿色施工发展的政策和标准。住房城乡建设部也开展了一大批绿色施工科技一体化装修工程示范,推动了绿色施工新技术的创新研发与应用,形成了一批较为成熟的绿色施工技术,取得了一定的社会、经济和环境效益。以此为基础,为充分发挥示范工程的辐射带动作用,进一步鼓励建筑施工领域技术创新,推动建筑施工环节科技进步,指导施工企业利用技术创新最大限度地节能、节地、节水、节材,保护环境和减少污染,为实现建筑全生命期绿色发展目标做出贡献,住房城乡建设部组织业内专家专项开展绿色施工技术推广应用研究。通过对全国30个省近2000个工程项目的绿色施工技术历时一年的研究,总结了行业开展绿色施工科技创新成果,筛选提炼出一批绿色施工技术。经专家进论证,编制完成了《绿色施工推广应用技术公告(征求意见稿)》(以下简称《技术公告》)。《技术公告》包括了近些年来行业创新研发应用并具有明显绿色发展效果的施工新技术、新材料、新工艺、新设备,也包括已应用多年、绿色施工效果明显,但大面积推广应用远远不够,未能替代传统施工技术、工艺,导致不能最大限度地节约资源与减少对环境负面影响的技术。此外,该《技术公告》还考虑到了我国幅员辽阔,各地自然地理条件、地质环境条件、建筑规模不同等因素,体现出绿色施工技术地域差异性和及技术发展重点区域性特征。
以下内容单击图片横屏阅读体验更佳

BIM建筑网






















