株洲市住房和城乡建设局等部门
关于印发《株洲市装配式建筑发展提升三年行动实施方案(2024-2026年)》的通知
株建联字〔2025〕24号
市直有关单位,县市区有关单位,省直和中央驻株有关单位:
经市人民政府同意,现将《株洲市装配式建筑发展提升三年行动实施方案(2024-2026年)》印发给你们,请结合实际认真贯彻执行。
株洲市住房和城乡建设局 株洲市发展和改革委员会
株洲市财政局 株洲市自然资源和规划局 株洲市工业和信息化局
2025年5月8日
株洲市装配式建筑发展提升三年行动实施方案(2024-2026年)
为加快我市传统建筑业转型升级,推进新型建筑工业化高质量发展,培育新质生产力,助力我市实现“双碳”目标,根据《湖南省绿色建筑发展条例》《湖南省人民政府办公厅关于推进新型建筑工业化发展的若干意见》(湘政办发〔2023〕57号)《湖南省装配式建筑发展提升三年行动方案(2024-2026年)的通知》(湘建科〔2024〕74号)精神,结合实际,制定本方案。
一、主要目标
(一)行业产值倍增。装配式建筑产业规模不断扩大,产业链不断延伸,全市装配式建筑产业总产值2024年达到145亿元;2025年达到220亿元;2026年达到360亿元(各地产值目标任务详见附件1)。
(二)占比大幅提升。全市城镇新开工装配式建筑面积占新建建筑面积的比例持续提升,2024年达到50%;2025年达到60%;2026年达到70%,其中市中心城区力争达到80%以上(各地占比要求详见附件2)。
(三)体系基本建立。到2026年,建立完善与装配式建筑发展相适应的政策、管理、建材、装备、建造、评价、人才和市场等八大创新体系,智能建造、装配式建筑水平显著提升,市场接受度明显提升,应用场景更加广泛,装配式建筑发展迈上新台阶。
二、重点任务
(一)强化政策刚性约束
健全装配式建筑全过程闭环管理制度,明确项目申报、用地、立项、规划、设计、图审、施工、验收等环节执行装配式建筑要求。对于《湖南省绿色建筑发展条例》规定应当实施装配式建筑的,突出政策措施的刚性约束作用,狠抓落实,严禁将项目拆分,化整为零,逃避监管。
1.发展改革部门在审批政府投资的民用建筑项目时,对项目绿色建筑等级和绿色建造方式是否符合详细规划要求进行审查,并将绿色建筑要求纳入固定资产投资项目节能评估和审查范围。(责任单位:市发改委、县市区发改局按权限负责)
2.住房城乡建设部门对政府投资项目进行初步设计审查时,将装配式建筑实施面积、装配率及部品部件拆分方案纳入审查内容。将装配式建筑实施面积、单体建筑的装配率及计算书、部品部件深化拆分方案及设计专篇等纳入施工图审查内容。在开工安全条件审查时,应对施工组织设计中装配式建筑施工方案进行核查;指导施工现场公示装配式建筑实施内容。(责任单位:市住建局)
3.装配式的市政园林设施及交通、水利、能源工程在项目申报、用地、立项、规划、设计、图审、施工、验收等环节审批管理按照相关法律法规及行业标准执行。鼓励临时建筑采用装配式建筑建设。(责任单位:市发改委、市资规局、市住建局、市交通局、市水利局)
(二)打造分类应用场景
按照“工效更高、品质更优、成本更低”的原则,对易于工业化建造的建筑类型,如农村住房、集体公寓(宿舍)、保障性住房、工业厂房(仓库)、市政园林设施、装配化装修等,按照“六个一”的模式(即一种建筑类型、一套建造技术体系、一套标准图集、一套专属审批流程、一批龙头企业、一个产业联盟)分类推进,突出技术体系创新引领作用,建设“安全、绿色、低碳、质优”装配式建筑。通过打造应用场景、建立产业联盟,技术迭代升级,促进装配式建筑企业形成核心竞争力,推动装配式建筑发展由政府引导向市场主导转变。
1.实施分类推进。
(1)全市范围内政府投资建设的保障性住房、学校、医院、科研、办公、酒店、综合楼、工业厂房(仓库)、集体公寓(宿舍)、农村住房等新建、改扩建项目,应当采用装配式技术进行建造,应当优先采用获得绿色产品认证的产品,单体建筑装配率原则上不低于50%;输变电工程、市政基础设施(综合管廊、市政桥梁道路、园林绿化的辅助设施等)原则上应采用装配式技术建造。(责任单位:市住建局)
(2)全市范围内社会投资的新建、改扩建项目(含工业类建筑),装配式建筑配建面积以计容建筑面积为基数核算(若某一工程计容建筑面积超过其地上建筑面积,以其地上建筑面积为基数核算);对已出让土地的装配式建筑配建面积按原规定要求执行,对新出让土地按土地出让所在年份的装配式配建比例要求执行;装配式建筑的装配率原则上不低于50%。2024年、2025年、2026年,市中心城区项目装配式建筑配建面积分别不低于计容建筑面积的70%、75%、80%;高新区和株洲经开区的中心城区项目装配式建筑配建面积分别不低于计容建筑面积的50%、60%、70%,其他县市区的中心城区项目装配式建筑配建面积分别不低于计容建筑面积的35%、50%、60%。(责任单位:市住建局)
(3)鼓励全市范围内的民宿文旅设施、居民自建房、农村自建房、农村危房改造等工程采用装配式建筑技术进行建造。重点推进绿色装配式农村住房建设,对符合条件的装配式农房按照标准进行奖补。(责任单位:市财政局、市资规局、市住建局)
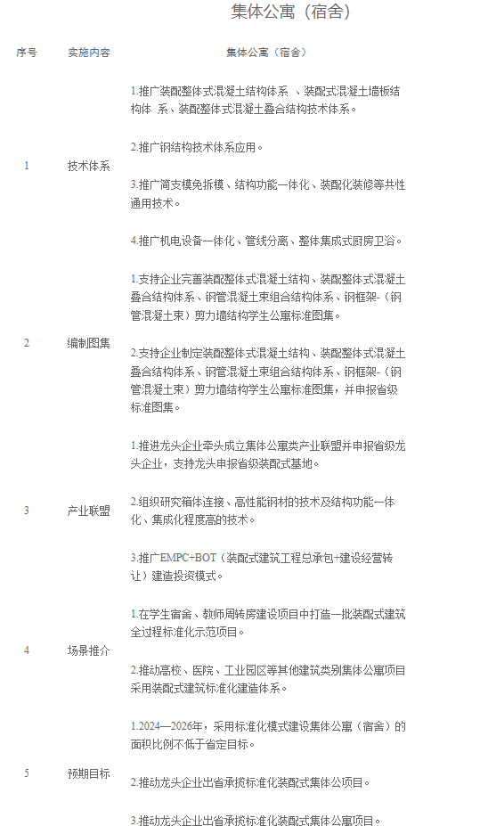
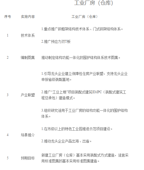
2.构建技术体系。统筹考虑装配式建筑主体结构、围护墙和内隔墙、装修和设备管线的装配。突出个性优势技术推广,按建筑类型推广相适应的技术体系。对装配式绿色农房,推广钢筋混凝土墙板结构体系、超高性能混凝土集成模块建筑、钢管束异形柱结构体系、钢-混凝土组合结构体系、钢结构模块化技术体系、部分包覆钢结构体系等创新技术,推广分布式光伏、浅层地热能与农房一体化建设应用技术。对集体公寓(宿舍),推广装配整体式混凝土结构体系、全装配式混凝土墙板结构体系、装配整体式混凝土叠合结构技术体系,推广钢管混凝土束组合结构体系、钢框架-(钢管混凝土束)剪力墙结构体系应用。对保障性住房,推广装配整体式混凝土结构、装配整体式混凝土叠合结构等混凝土结构体系,推广钢管束组合结构、包覆钢-混凝土组合等钢结构体系。对工业厂房(仓库),推广门式钢架结构体系、钢框架结构技术体系。对市政园林设施,推广装配式的市政管线设施综合管沟,成品市政预制道路板、预制隔离墩、预制卵型槽、预制U型槽、预制检查井;对桥梁工程,推广装配式的梁、桥面板、防护栏杆;推广轨道交通、隧道工程的预制管片;推广整体式城市家具、园林小品、公交站点、公共卫生间(城市驿站)、值班岗亭等。对装配化装修,推广机电设备一体化、管线分离系统、整体集成式厨房卫生间、智能家居等装配化装修技术。加强共性通用技术应用,将绿色建筑和装配式建筑技术融合发展,积极推进钢结构、木结构技术在建筑中的应用。(责任单位:市住建局)
3.推行标准图集。支持、鼓励本地从业建筑设计单位积极参加国家、省举办的各类设计竞赛,协助将优秀设计作品纳入标准图集。积极推行建设模数化、标准化程度高的建筑,推动装配式建筑标准图集应用。(责任单位:市住建局)
4.简化审批流程。简化审批流程,加快成熟技术体系推广。对采用标准图集建设的建筑类型,“量身定制”与之相匹配的审批机制。贯彻执行与“六个一”模式相配套的立项建议书和可行性研究报告标准化模版、概预决算标准范本、招标采购范本、EMPC总承包合同以及工程监理服务合同样本。对装配式绿色农房,选用标准图集的,研究基础以上免施工图审查程序,简化过程监督程序。对集体公寓(宿舍)、保障性住房,研究初步设计审批、施工图审查“两算合一”,初步设计概算、施工图预算同步推进,优化审批流程,分阶段办理施工许可。(责任单位:市住建局、市行政审批局)
5.促进产业联盟。实行“揭榜挂帅”,按建筑类型,支持龙头企业牵头成立“产、学、研”产业联盟,组织关键技术研发,促进优势技术融合,推进创新技术体系应用。行业主管部门积极支持联盟发展,住房城乡建设、农业农村、自然资源等部门支持农村住房产业联盟大力推广装配式绿色农房建设;教育、卫生健康部门支持集体公寓(宿舍)产业联盟发展,在公寓类项目中推广装配式建筑全过程标准化建设模式;住房城乡建设部门支持保障性住房、市政园林设施联盟建设,在保障性住房、市政园林设施工程中全面推广装配式建筑;住房城乡建设部门支持结构功能一体化技术产业联盟建设,在民用建筑中大力推广结构功能一体化技术;住房城乡建设部门支持装配化装修产业联盟发展,在公装、家装领域推广装配化装修和智能家居;工业和信息化等部门支持工业厂房(仓库)产业联盟在各类园区中推广装配式工业厂房(仓库);交通运输、水利、能源(电力)等部门支持本领域装配式建筑产业联盟发展,在交通、水利、能源(电力)工程建设中推广装配式建造方式,支持现有装配式建筑产业基地向水利、交通、能源(电力)方向转型;住房城乡建设、商务等部门支持外地相关企业来株投资落户,同时支持产业联盟企业形成联合舰队,向市外、省外发展。(责任单位:市发改委、市教育局、市工信局、市资规局、市住建局、市交通局、市水利局、市农业农村局、市商务局、市卫健委、国网株洲供电公司)
(三)完善配套支持措施
1.加强财税支持。开展装配式建筑产业发展试点县市区建设,对试点地区给予适当财政奖补,支持装配式绿色农房等装配式建筑依法享受税收优惠,重点加大对装配式农房补贴,县(市)的试点地区及装配式农房财政奖补由所在县(市)财政负担。(责任单位:市财政局、市住建局、市税务局)
2.推动融入“两新”政策。全力争取推广装配式绿色农房、装配化装修、部品部件生产基地设备更新改造获国省设备更新相关政策支持。(责任单位:市发改委、市工信局、市住建局)
3.加强土地政策支持。保障装配式产业基地布局用地需求,落实商品住宅容积率核算优惠政策。(责任单位:市资规局、市住建局)
4.实行基础设施配套费减免。住宅产业化项目报建时,报建费中涉及基础设施配套费等政府非税收入的可按非税收入缓减免程序办理审批手续后实行减半征收。(责任单位:市财政局、市住建局、市税务局)
5.实行首创奖励。对装配式建筑技术、专利、图集、项目等首次落地给予金融、财政等方面支持,依法享受税收优惠政策。(责任单位:市财政局、市住建局、市税务局)
6.支持金融贷款。加大金融支持。引导金融机构用好科技创新和技术改造再贷款对装配式农房、结构功能一体化等优势技术科技创新企业的支持。(责任单位:中国人民银行株洲市分行)
7.培育科技创新企业。引导、支持一批科技创新型企业创建专精特新“小巨人”企业。(责任单位:市科技局、市工信局)
8.培养专业技术人才。将装配式建筑纳入建筑施工现场专业人员培训、继续教育培训内容和土建工程专业职称评价体系。(责任单位:市人社局、市住建局)
9.加强宣传推广。适时召开装配式绿色农房、集体公寓(宿舍)、保障性住房、工业厂房(仓库)、市政园林设施工程装配式建筑现场推进会,推广“六个一”标准化建造模式,形成可复制推广经验做法。(责任单位:各有关单位)
(四)应用规范标准体系
以科技创新为动力,加快成熟装配式建筑技术体系和地方标准的应用,建立装配式建筑施工现场公示制度。(责任单位:市住建局)
三、保障措施
(一)加强组织领导。各县市区、各有关职能部门要切实提高认识,夯实责任,协同推进新型建筑工业化发展的工作机制,加强部门统筹协调,抓好各项任务落实。将装配式建筑工作纳入重要议事日程,明确工作目标和完成时限,制定扎实有效的落实举措,深入推进我市装配式建筑发展提升。
(二)加强监督管理。每月调度各县市区、市直和中央省属驻株有关单位装配式建筑产业发展政策、项目落实情况。利用省工程建设项目审批管理系统对项目审批情况进行监管,提示各县市区、市直和中央省属驻株有关单位落实项目装配式建筑要求。
(三)加强统计分析。建立全口径、全行业、全产业链统计制度,将装配式的民用建筑、工业建筑、市政园林设施、绿色农房以及交通、水利、能源等工程项目产值纳入统计(含我市企业在市外、省外、国外外拓装配式建筑项目产值),做到应统尽统。加强产业发展分析,全面了解和掌握全市装配式建筑产业的发展情况,为我市科学制定政策、规划未来、优化管理提供数据支撑,有助于把握行业发展趋势、预测市场需求、评估政策实施效果、促进产业迭代升级,推进装配式建筑产业倍增。(责任单位:市住建局、市交通局、市水利局、市国资委、市统计局、国网株洲供电公司)
附件:
1.2024-2026年株洲市装配式建筑产值目标任务表
2.2024-2026年株洲市装配式建筑占比目标任务表
3.分类推进装配式建筑“六个一”内容清单
株洲市住房和城乡建设局办公室 2025年5月8日印发

BIM建筑网






