1、启动Cinema 4D,点击【立方体】,点击【立方体】创建一个立方体对象
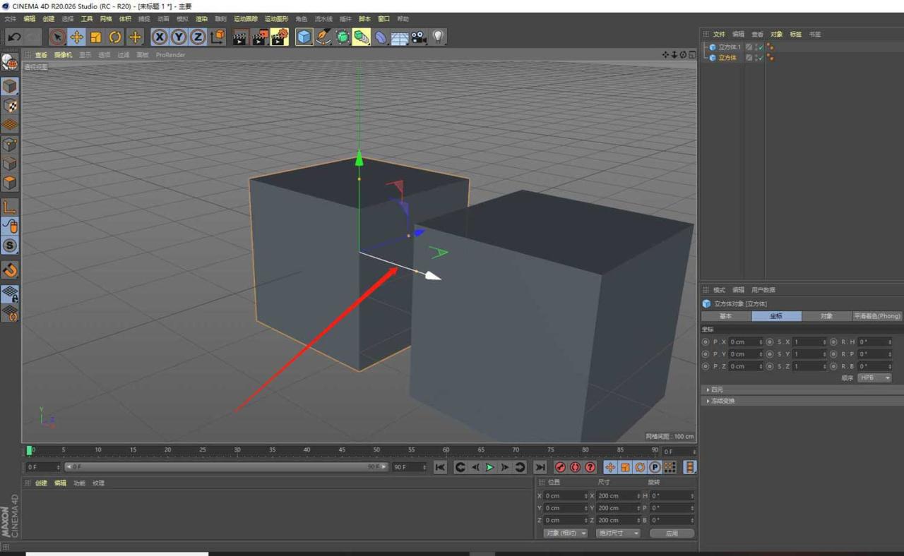
2、【建立子对象】点击对象,按【ctrl】 鼠标【左】键,复制一个子物体,拉出即可,具体位置可在【属性】面板上调节【坐标】值和【角度】值
3、如果需要以【坐标轴】为轴同轴,可选中需同轴的坐标轴(变成白色即为选中),同第二步拉出即可
4、【移动对象】选取对象,选中坐标轴,按住鼠标【左键】可以沿选中坐标轴平移,选中角标,则可以任意方向进行移动。
5、选取对象,选中角标,按住鼠标【左键】可以沿选中坐标轴平移,则可以任意方向进行移动。
6、【对象变形】选中对象,坐标轴上出现3个【小黄点】,点选小黄点,可沿坐标轴进行【拉伸】或【压缩】,如果按住数字【5】,则可以同时三个方向进行【拉伸】或【压缩】变形
7、在【对象】面板上,点选【圆角】,则可以对立方体进行倒圆角,调整【圆角半径】和【圆角细分】,则可以出现不同形状。
以上就是“C4D物体对象变形的操作方法”了,希望这个教程对你有用哦。
微信公众号:xuebim
关注建筑行业BIM发展、研究建筑新技术,汇集建筑前沿信息!
← 微信扫一扫,关注我们+

BIM建筑网







