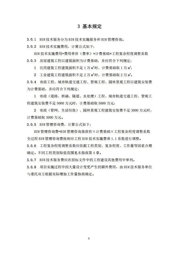
重庆市房屋建筑与市政工程建筑信息模型(BIM)技术服务计费指南(试行)
发布时间:2021-09-14
近日,《重庆市房屋建筑与市政工程建筑信息模型(BIM)技术服务计费指南(试行)》正式公布,弥补了我市BIM取费标准的空白,规范我市建筑行业信息模型( BIM )技术服务费用计价行为, 合理确定和有效控制工程造价。重庆市建筑业协会信息化分会会同有关单位,参考广东、南京、湖南、甘肃、上海、河南等省市已发布的BIM收费标准相关文件,结合我市实际,制定《重庆市房屋建筑与市政工程建筑信息模型(BIM)技术服务计费指南(试行)》(以下简称《指南》)。
《指南》主要内容包括:总则、术语、基本规定、费用单价等四部分。

微信公众号:xuebim
关注建筑行业BIM发展、研究建筑新技术,汇集建筑前沿信息!
← 微信扫一扫,关注我们+

BIM建筑网














