1、场内外准备
1、场内准备
施工现场搞好"三通一平" 路通、水通、电通和平整场地的准备,搭建好现场临时设施和PC结构的堆场准备;为了配合PC结构施工和PC结构单块构件的最大重量的施工需求,确保满足每栋房子PC结构的吊装距离,以及按照施工进度以及现场的场布要求,本项目1#~4#楼配备4台STC7015塔吊,合理布置在每栋房子的附近,确保平均吊装每5天~6天一层的节点。
2、场外准备
场外做好随时与PC厂家和PC结构相关构件厂家沟通,准确了解各个PC结构厂家的地址,准确预测PC结构厂家距离本项目的实地距离,以便于更准确联系PC结构厂家发送PC结构时间,有助于整体施工的安排;实地确定各个厂家生产PC结构的类型,实地考察PC结构厂家生产能力,根据不同的生产厂家实际情况,做出合理的整体施工计划、PC结构进场计划等;考察各个厂家之后,再请PC结构厂家到施工现场实地了解情况,了解PC结构运输线路,了解现场道路宽度、厚度和转角等情况;具体施工前我司和监理部门派遣质量人员去PC结构厂家进行质量验收,将不合格PC构件排除现场施工、有问题PC构件进行工厂整改、有缺陷PC构件进行工厂修补。
2、装配式PC混凝土施工
1、构件单位选择以及生产范围
PC预制装配式构件实行工厂化生产选择专业预制构件生产单位;装配式预制构件在工厂加工后,运送到工地现场由总包单位吊装安装。
按构件形式和数量,划分为外墙装配式预制外墙板、预制楼梯、阳台板、凸窗板和设备平台等PC构件。
2、PC结构运输、堆场及成品保护
运输
1.PC结构应考虑垂直运输,因为这样既可以避免不必要的损坏,同时又避免了后期的施工难度,装车前先安装吊装架,将PC结构放置在吊装架子上,然后将PC结构和架子采用软隔离固定在一起,保证PC结构在运输的过程中不出现不必要的损坏。
为了PC结构进入施工现场以及能够在施工现场运输畅通,设置进入现场主大门道路至少8m宽,施工现场道路设置5m宽,保证PC结构运输车辆能够在主大门道路双向通行,保证在施工现场转弯、直走等方式的畅通。
2.PC阳台、PC空调板、PC楼梯、设备平台采用平放运输,放置时构件底部设置通长木条,并用紧绳与运输车固定。阳台、空调板可叠放运输,叠放块数不得超过6块,叠放高度不得超过限高要求,阳台板、楼梯板不得超过3块。
3.运输预制构件时,车启动应慢,车速应匀,转弯变道时要减速,以防墙板倾覆。
4.部分运输线路覆盖地下车库,运输车通过地下车库顶板的,在底部用16#工字钢对梁底部作支撑加固,确保地下车库静荷载重量满足PC运输重量。
堆场
本工程PC结构的单层量多、重量大的特点,图纸显示每栋号房PC结构最长4m左右,重量4.6t左右。根据上述施工要求以及PC结构吊装施工的方便,PC结构管理小组计划每栋号房设置1个PC堆场,堆场为地下室顶板(利用消防车道,且底部有加固措施),地下室其余周边施工道路采用200厚C20砼浇筑而成,其中非地库上主干道与PC堆场均须铺设Φ18@150单层双向钢筋。钢筋运输车及PC堆场都必须借助地库顶班作为施工道路及材料堆场,根据要求结合实际情况,对车行道路及PC堆场涉及范围内的地库顶板进行加固,特别是车型线使用钢管加密加固,所有排架钢管待结构封顶后拆除。
预制结构运至施工现场后,由塔吊或汽车吊按施工吊装顺序有序吊至专用堆放场地内,预制结构堆放必须在构件上加设枕木,场地上的构件应作防倾覆措施。
墙板采用竖放,用槽钢制作满足刚度要求的支架,墙板搁支点应设在墙板底部两端处,堆放场地须平整、结实。搁支点可采用柔性材料,堆放好以后要采取临时固定,场地做好临时围挡措施。因人为碰撞或塔吊机械碰撞倾倒,堆场内PC形成多诺米骨牌式倒塌,本堆场按吊装顺序交错有序堆放,板与板之间留出一定间隔。如下图:
成品保护
本项目PC结构在运输、堆放和吊装的过程必须要注意成品保护措施。运输的过程中采用钢架辅助运输,运输墙板时,车启动慢,车速应匀,转弯变道时要减速,以防墙板倾覆,由于本项目PC构建较重,堆场、运输成品保护难度较大,在PC结构与钢架结合处采用棉纱或者橡胶块等,保证在运输的过程中PC结构与钢架因为碰撞而破损。堆放的过程中采用钢扁担将PC结构在吊装过程保持平衡,保持平稳和轻放,在轻放前也要在PC结构堆放的位置放置棉纱或者橡胶块或者枕木等,将PC结构的下BIM部保持柔性结构;楼梯、阳台等PC结构必须单块堆放,叠放时用四块尺寸大小统一的木块衬垫,木块高度必须大于叠合板外露马镫筋和棱角等的高度,以免PC结构受损,同时衬垫上适度放置棉纱或者橡胶块,保持PC结构下部为柔性结构。在吊装施工的过程中更要注意成品保护的方法,在保证安全的前提下,要使PC结构轻吊轻放,同时安装前先将塑料垫片放在PC结构微调的位置,塑料垫片为柔性结构,这样可以有效的降低PC结构的受损。施工过程中楼梯、阳台等PC结构需用用木板覆盖保护。浇筑前套筒连接锚固钢筋采用PVC管成品保护,防止在砼浇捣过程中污染连接筋,影响后期PC吊装施工。
3、PC结构现场施工
施工流程
4、预制构件的吊装方案
1、吊装准备的材料
2、吊装施工工艺
4.2.1预制墙体的吊装工艺
吊装流程如下:
4.2.2预制外墙起吊前准备工作
清理结合面,根据定位轴线,在已施工完成的楼层板上放出预制墙体定位边线及200mm控制线。并做一个200mm控制线的标识牌,用于现场标注说明该线为200mm控制线,方便施工操作及墙体控制。
用自制钢筋卡具对钢筋的垂直度、定位及高度进行复核,对不符合要求的钢筋进行校正,确保上层预制外墙上的套筒与下一层的预留钢筋能够顺利对孔。
4.2.3预制外墙起吊
吊装时设置两名信号工,起吊处一名,吊装楼层上一名。另外墙吊装时配备一名挂钩人员,楼层上配备3名安放及固定外墙人员。
吊装前由质量负责人核对墙板型号、尺寸,检查质量无误后,由专人负责挂钩,待挂钩人员撤离至安全区域时,由下面信号工确认构件四周安全情况,确认无误后进行试吊,指挥缓慢起吊,起吊到距离地面0.5m左右时,塔吊起吊装置确定安全后,继续起吊。
4.2.4预制外墙安装
待墙体下放至距楼面0.5m处,根据预先定位的导向架及控制线微调,微调完成后减缓下放。由两名专业操作工人手扶引导降落,降落至100mm时一名工人利用专用目视镜观察连接钢筋是否对孔。
(工作面上吊装人员提前按构件就位线和标高控制线及预埋钢筋位置调整好,将垫铁准备好,构件就位至控制线内,并放置垫铁)
4.2.5预制外墙安装
待墙体下放至距楼面0.5m处,根据预先定位的导向架及控制线微调,微调完成后减缓下放。由两名专业操作工人手扶引导降落,降落至100mm时一名工人利用专用目视镜观察连接钢筋是否对孔。
(工作面上吊装人员提前按构件就位线和标高控制线及预埋钢筋位置调整好,将垫铁准备好,构件就位至控制线内,并放置垫铁)
方法二:
使用水准仪测出待吊装层所有预制外墙落位处的放置垫片四个角落处的标高,由技术人员进行计算出该层预制外墙落位处的平均值,如最低处与最高处差值过大可取平均区间,或者将几处最低和最高的部位进行处理后再取平均值。
将各点的标高a值与平均标高b值记录清楚,待对应的预制外墙进场后,通过验收后可得出对应垫片位置的内叶墙高度c值,然后根据层高2900mm进行等式计算,可得出放置垫片的高度值d。
例如:在进行二层预制外墙吊装前,已知任意预制外墙一个垫铁处的部位标高a=2848mm,本层平均标高b=2852mm,该墙此垫铁处内叶墙高度c=2753mm,求垫片高度值d。
-(a-b)+d+c+130mm=2900mm
-(2848-2852)+d+2753mm+130mm=2900mm
-4+d+2883mm=2900mm
d=21mm
需要注意的是,由于垫片的原始放置面和与上层预制外墙的下侧接触面均为粗糙面,在测量标高前,需人工对放置面进行处理,确保其水平。在待吊装预制外墙下侧的垫片接触面同样进行处理,确保此处的水平,且与对应的内叶墙外边缘在一条水平线上,如凸出或凹陷太多,在最后放置垫片时可进行相应调整。
此方法可确保每一层的外墙横缝在一条水平线上,确保横缝可一次性达到最优效果。
同时,如果一块预制外墙能够满足进场验收的标准,则其对角线值可达到设计要求,反映到预制外墙上就是该构件无限接近于一个规正的矩形,同时也满足了外墙竖缝在一条垂线上。由于预制外墙之间的横缝和竖缝的设计要求为20mm,在确保外墙缝通直的同时,仍需满足设计图纸中预制外墙吊装、安装就位和连接施工中的误差允许值,即预制墙板水平/竖向缝宽度≤2mm。
当首层吊装完毕后,可通过测量平均标高值,控制以上每一层的标高,最终控制整栋楼的高度。如在二层底板浇筑完毕后,得出标高比原设计标高高出5mm,可通过调节垫片的高度,或浇筑混凝土的高度,每一次消化掉1mm的误差,到第六层施工完毕后可完全消化掉5mm的误差。
4.2.6支撑体系的安装
墙体停止下落后,由专人安装斜支撑和七字码,利用斜支撑和七字码固定并调整预制墙体,确保墙体安装垂直度。构件调整完成后,复核构件定位及标高无误后,由专人负责摘钩,斜支撑最终固定前,不得摘除吊钩。(预制墙体上需预埋螺母,以便斜支撑固定)
斜支撑固定完成后在墙体底部安装七字码,用于加强墙体与主体结构的连接,确保后续作业时墙体不产生位移。每块墙体安装两根可调节斜支撑和两个七字码。
4.2.6位置、标高确认
通过靠尺核准墙体垂直度,水准仪核准墙体标高,调节斜支撑使墙体定位准确,最后固定斜支撑。
4.2.7堵缝
封堵前,先用吹风机将墙体周边及缝隙内杂物清理干净。
采用自制100mm宽,30mm高双层叠合模板对墙体与楼面之间的缝隙进行封堵,模板侧面靠内墙位置边缘固定一条3mm厚橡胶防水密封条,采用水泥钉将模板固定于地面,堵缝效果要确保不漏浆。
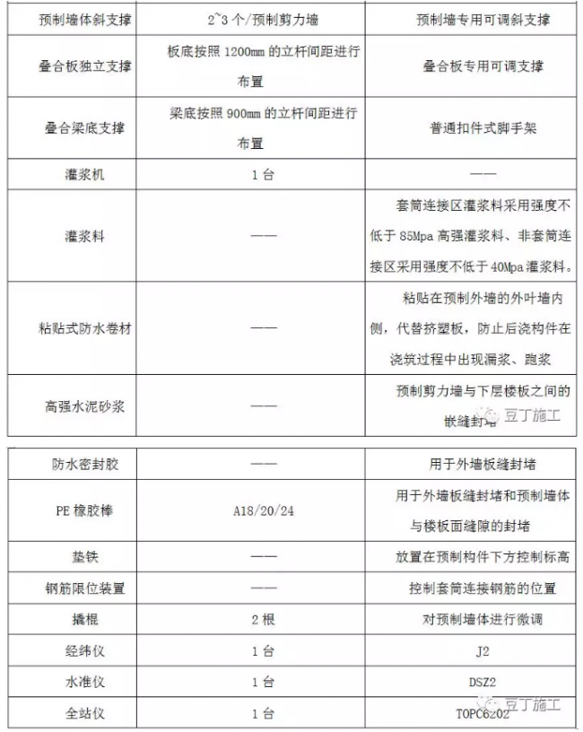
5、注浆工程
1、灌浆孔是否通畅的检查方法
墙体在现场堆放时处于竖直状态,难以检查套筒底部孔洞,所以通孔检查需在产业园进行。
拆模后,用电筒光通过套筒底部孔口检查套筒内部及灌浆管内孔是否有杂物堵塞,可用压缩空气或水清理干净。
预制构件在运输与存储过程中,在套筒的各个孔洞口加橡胶塞或木塞,防止杂物进入套筒。发现塞子缺失后,构件吊装前如发现塞子缺失,需使用管道刷对套筒进行疏通。
2、灌浆料的检验
(1)强度检验
灌浆料强度按批检验,以每楼层为一检验批;每工作班应制作一组且每层不应少于3组40mm×40mm×160mm的试件,标准养护28d后进行抗压强度试验。
(2)流动度及实际可操作时间检验
每次灌浆施工前,需对制备好的灌浆料进行流动度检验,同时须做实际可操作时间检验,保证灌浆施工时间在产品可操作时间内完成。灌浆料搅拌完成初始流动度应≥300mm,以260mm为流动度下限。浆料流动时,用灌浆机循环灌浆的形式进行检测,记录流动度降为260mm时所用时间;浆料搅拌后完全静止不动,记录流动度降为260mm时所用时间;根据时间数据确定浆料实际可操作时间,并要求在此时间内完成灌浆。
3、灌浆料强度的确定,拆除临时支撑的时间
(1)预制墙体生产前,应对钢筋套筒灌浆连接接头进行抗拉强度试验,每种规格的连接接头试件数量不少于3个。根据抗拉强度试验报告及现场制作的灌浆料试件抗压强度试验报告,确定灌浆料强度达到设计要求的时间,再来确定拆除临时支撑的时间。
(2)灌浆料与灌浆套筒需是同一厂家生产。根据设计要求及套筒规格、型号选择配套的灌浆料,施工过程中严格按照厂家提供的配置方法进行灌浆料的制备,不允许随意更换。如要更换,必须重新做强度试验,确保连接强度符合设计要求后方可投入使用。
6、叠合板、叠合梁的吊装工艺
吊装工艺流程图:
4、灌浆区域的分仓措施
由于预制墙体灌浆面积大、灌浆料多、灌浆操作时间长,而灌浆料初凝时间较短,故需对一个较大的灌浆区域进行人为的分区操作,保证灌浆操作的可行性。
采用电动灌浆泵灌浆时,一般单仓长度不超过1m,在经过实体灌浆试验确定可行后可适当延长,但不宜超过3m。
根据项目实际情况,现拟将分仓隔墙设置在套筒区域与非套筒区域的分界线上,即墙体暗柱区域及墙身的分界线上。墙体长度较大时,可将墙身部分再次分仓以满足灌浆可行性。分仓隔墙宽度不应小于2cm,为防止遮挡套筒孔口,距离连接钢筋外缘不应小于4cm。
分仓时两侧内衬模板选用便于抽出的PVC管,将拌好的封堵料填塞充满模板,保证其与上下构件表面结合密实,然后抽出内衬。
5、接缝封堵及灌浆孔封堵
分仓完成后对接缝处外沿进行封堵。由于压力灌浆时一旦漏浆很难进行处理,因此采用封缝砂浆与聚乙烯棒密封条相结合进行封堵。墙体吊装前将密封条布置在墙体边线处,吊装后将砂浆填充在接缝外沿,将密封条向里挤压,支模固定待砂浆养护至初凝(不少于24h)能承受套筒灌浆的压力后,再进行灌浆。
灌浆时需提前对灌浆面进行洒水湿润且不得有明显积水。采用压浆法从套筒下孔灌浆,通过水平缝连通腔一次向多个套筒灌注,按浆料排出先后用橡胶塞(或软木塞)依次封堵排浆孔,灌浆泵一直保持灌浆压力,直到所有套筒的上孔都排出浆料并封堵牢固后再停止灌浆,最后一个出浆孔封堵后需持压5s,确保套筒内浆料密实度。如有漏浆须立即补灌。
6、灌浆前准备
(1)人员准备
现场灌浆施工是影响套筒灌浆连接施工质量的最关键因素,直接关系到装配式建筑的结构稳定性,需由专业工人完成。灌浆施工前,所有人员(包括管理人员和施工操作人员)均需进行培训,施工时严建筑工业化格按照国家现行相关规范执行。管理人员配备齐全,施工人员操作熟练,未经许可不准随意更换人员。项目现拟灌浆操作班组组成:1个机械调试人员,1个浆料制备人员,一个灌浆人员,一个封堵人员,共4人。
(2)材料准备
套筒灌浆料进场时,应检查其产品合格证及出厂检验报告,并在现场做试搅拌、试灌浆,对其初始流动度、30min流动度及灌浆可操作时间进行测试。灌浆料存放在通风干燥处并避免阳光直射。
灌浆料与灌浆套筒需是同一厂家生产,且满足品牌规定。根据设计要求及套筒规格、型号选择配套的灌浆料,施工过程中严格按照厂家提供的配置方法进行灌浆料的制备,不允许随意更换。如要更换,必须重新做连接接头的型式检验,确保连接强度符合设计要求后方可投入使用。
灌浆料抗压强度按批检验,以每楼层为一检验批;每工作班应制作一组且每层不应少于3组40mm×40mm×160mm的试件,标准养护28d后进行抗压强度试验。
(3)器具设备准备
1、6吊装前准备工作
(1)在进行叠合梁、板吊装之前,在下层板面上进行测量放线,弹出尺寸定位线及支撑立杆定位线;
(2)叠合梁、板在与预制构件或现浇构件搭接处搭接处放出1cm控制线;
2、叠合梁板施工
吊装时设置两名信号工,构件起吊处一名,吊装楼层上一名。另叠合梁板吊装时配备一名挂钩人员,楼层上配备2名安放叠合梁板人员。
吊装前由质量负责人核对墙板编号、尺寸,检查质量无误后,由专人负责挂钩,待挂钩人员撤离至安全区域时,由下面信号工确认构件四周安全情况,指挥缓慢起吊,起吊到距离地面0.5m左右时,塔吊起吊装置确定安全后,继续起吊。
待叠合梁板下放至距楼面0.5m处,根据预先定位的导向架及控制线微调,微调完成后减缓下放。由两名专业操作工人手扶引导降落,降落至100mm时,一名工人通过铅垂观察叠合梁板的边线是否与水平定位线对齐。
7、预制楼梯的吊装工艺
吊装工艺流程图:
施工前准备工作
(1)根据施工图纸,在上下楼梯休息平台板上分别放出楼梯定位线;同时在梯梁面放置钢垫片,并铺设细石混凝土找平。垫片尺寸:3mm、5mm、8mm、10mm、15mm、20mm。
(2)检查竖向连接钢筋,针对偏位钢筋进行校正;
预制楼梯起吊
用吊钩及长短吊绳吊装预制楼梯,吊装时设置两名信号工,构件起吊处一名,吊装楼层上一名。另楼梯吊装时配备一名挂钩人员,楼层上配备2名安放及固定楼梯人员。
吊装前由质量负责人核对楼梯型号、尺寸,检查质量无误后,由专人负责挂钩,待挂钩人员撤离至安全区域时,由下面信号工确认构件四周安全情况,指挥缓慢起吊,起吊到距离地面0.5m左右,塔吊起吊装置确定安全后,继续起吊。
预制楼梯安装
待墙体下放至距楼面0.5m处,由专业操作工人稳住预制楼梯,根据水平控制线缓慢下放楼梯,对准预留钢筋,安装至设计位置。
安装连接件、踏步板及永久栏杆
楼梯停止降落后,由专人安装预制楼梯与墙体之间的连接件,然后安装踏步板及永久栏杆(预制墙体上需预埋螺母,以便连接件固定)。
8、预制构件的支撑体系
预制剪力墙的斜支撑主要是为了避免预制剪力墙在灌浆料达到强度之前,墙体出现倾覆的情况,斜撑的布置具体参照剪力墙的具体尺寸、内部钢筋的绑扎和内部的预埋件的位置进行布置。墙侧的固定通过预埋埋件,楼板上的固定如同样采用预埋件,可能会造成打混凝土的过程,通过后续打膨胀螺栓或采用预埋钢筋头的形式进行固定。
叠合梁底支撑采用普通扣件式脚手架进行支撑,叠合梁搁置在扣件式脚手架的横杆上,通过调节扣件式脚手架的横杆标高来对叠合板的标高进行控制。
墙叠合楼板的支撑为专业定制三角独立支撑,墙叠合楼板的支撑主要是为了竖向支撑叠合楼板,并对现浇部分浇筑时提供支撑。立杆的支撑体系共配备2层,每两层一周转,即在第x层施工完毕后,再进行第x+2层的施工时,将第x层的立杆支撑拆除,周转至第x+2层进行施工。
预制阳台、空调板等悬挑结构的支撑体系与叠合楼板的支撑体系相同,共配备3层三角独立支撑进行周转。
9、吊装的质量保证措施
预制构件在吊装、安装就位和连接的过程中的误差表:
吊装过程标高、垂直度保证措施
在吊装中,预制墙体的标高和垂直度是控制墙体吊装的重点,准确控制标高和垂直度可以提升吊装的速度,大大挺升施工进度。
1)在后浇段甩出钢筋上面抄出标高控制线。
2)根据标高控制线放置垫铁,垫铁选择2-3mm厚。根据现场实际情况,依据标高选择垫铁数量,使墙板能达到标高要求。
注浆质量控制措施
1)灌浆料的品种和质量必须符合设计要求和有关标准的规定。每次搅拌应有专人进行搅拌。
2)每个孔都必须注满,有浆料从排气孔流出视为该孔注浆注满,且在注浆过程中配合比应符合使用说明书的要求及相关规范要求。
3)每次搅拌应记录水用量,严禁超过设计用量。
4)注浆前应充分润湿注浆孔洞,防止因孔内混凝土吸水导致注浆料开裂情况发生。
5)因对过长的剪力墙进行分段,防止因注浆时间过长导致孔洞堵塞,若在注浆时造成孔洞堵塞应从其他孔洞进行补注,直至该孔洞注浆饱满。
6)灌浆完毕,立即用清水清洗注浆机、搅拌设备等。
7)灌浆完成后24小时内禁止对墙体进行扰动。
8)带注浆完成一天后应逐个对注浆孔进行检查,发现有个别未注满的情况应进行补注。
已安装板墙防碰撞措施、防倾覆措施。
由于混凝土地面混凝土未达到设计强度,插入式膨胀螺栓未能达到全部强度,在施工过程中要严格控制吊装方式,严禁碰撞已安装墙体。
吊装过程中,塔吊要稳当落钩,塔吊信号工与塔机司机默契配合,准确指导板墙落到指定位置。当板墙落到1米左右时,吊装工人要稳当扶着,每侧至少要2名工人,然后稳当落到安装位置,完成吊装。已安装外墙斜撑跨度大的,需在墙体顶部加设至少一道防护绳。一端栓在墙体上部甩出钢筋处,一端固定在已浇筑砼顶的预埋件上,使防护绳斜拉,防止外墙的外倾覆。
由于斜支撑已经安装完成,施工中工人要注意避免碰到斜支撑。减少因意外碰到斜支撑工人受伤,还能保证以安装墙体的稳定性。吊装过程中,施工人员严禁站到已安装预制内墙的安装斜支撑的另一面。
叠合板下支撑待现浇混凝混凝土强度达到设计要求之前禁止拆除。
预制阳台及悬挑板等构件待现浇混凝混凝土强度达到设计要求之前禁止拆除。
文章来源:中天建设

BIM建筑网




























